Werkhalle

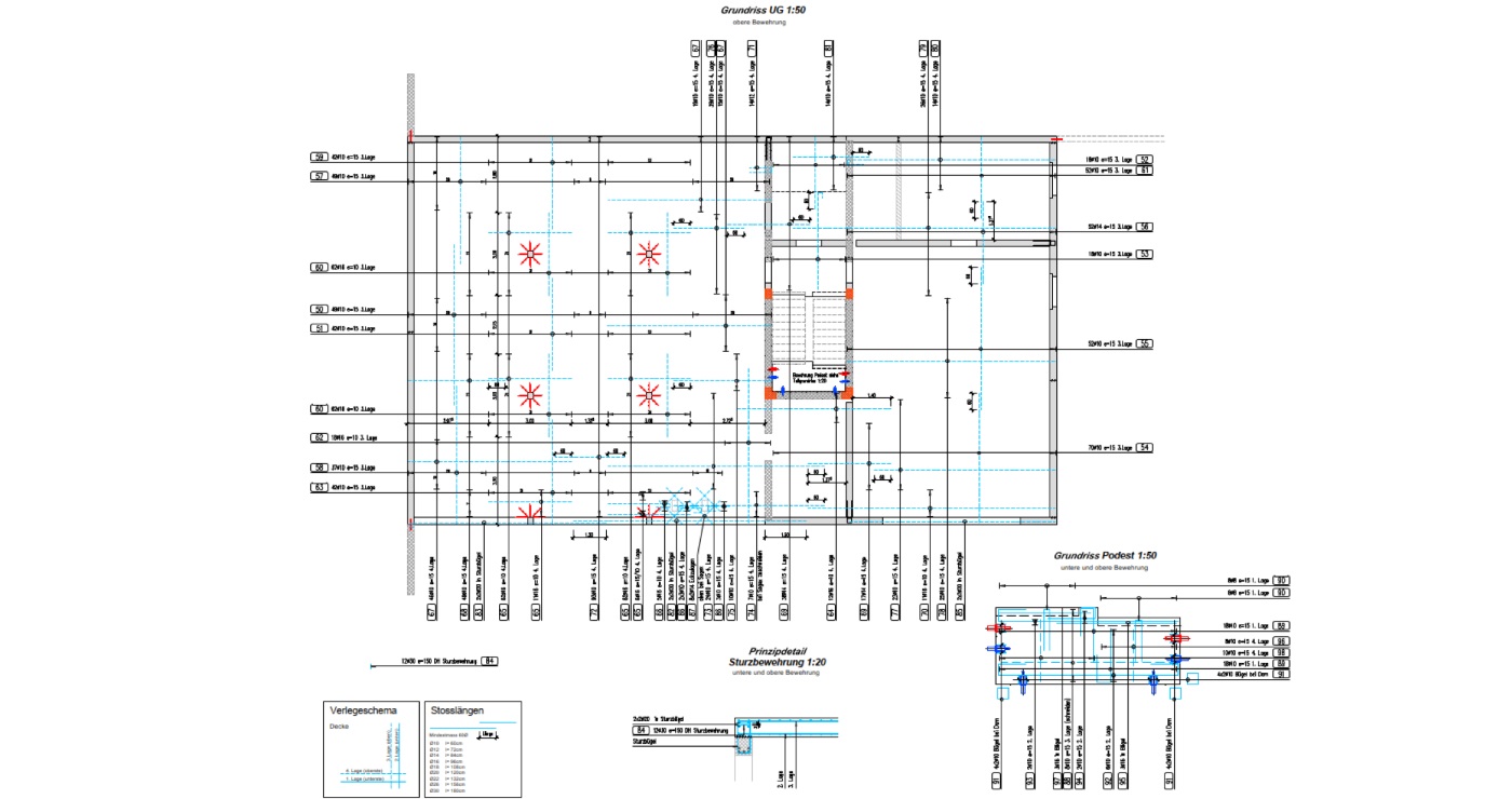
Für dieses Bauvorhaben haben wir mehrere Schalungs- und Bewehrungspläne erstellt.

Jahr:

2020

Standort:

Tamins, GR

Auftraggeber:

HMQ AG